背景1:招标文件“第三章 商务、技术及报价文件详细评审标准”关于投标人业绩要求:1、2021年10月1日至今(以合同签订时间为准)投标人具有单项合同金额20万元/年及以上或维保面积不低于15万平方米的公共建筑消防系统维保业绩的(不含工矿企业消防维保类似业绩,服务内容须包含管网式气体灭火系统维保、消防水系统维保),每提供一份业绩得4分,满分8分。

问题1:此处消防水系统能否认为包含喷淋、消火栓、水炮、水幕等其中一项即可得分?
回复:包含喷淋、消火栓、水炮、水幕等其中一项即可得分。
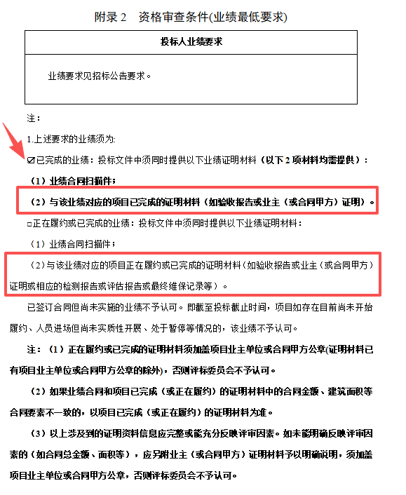
背景2:招标文件附录2 资格审查条件(业绩最低要求)
1.上述要求的业绩须为:
☑已完成的业绩:投标文件中须同时提供以下业绩证明材料(以下2项材料均需提供):
(1)业绩合同扫描件;
(2)与该业绩对应的项目已完成的证明材料(如验收报告或业主(或合同甲方)证明)。
□正在履约或已完成的业绩:投标文件中须同时提供以下业绩证明材料:
(1)业绩合同扫描件;
(2)与该业绩对应的项目正在履约或已完成的证明材料(如验收报告或业主(或合同甲方)证明或相应的检测报告或评估报告或最终维保记录等)。

问题1:二次招标新增加的内容“如验收报告或业主(或合同甲方)证明或相应的检测报告或评估报告或最终维保记录等”,本次并未采用。请确认资格审查业绩的已完成证明材料能否用“验收报告或业主(或合同甲方)证明或相应的检测报告或评估报告或最终维保记录”证明?
回复:可以。
问题2:另外,“第三章 商务、技术及报价文件详细评审标准”中的“投标人业绩、人员业绩”的已完成证明材料能否用“验收报告或业主(或合同甲方)证明或相应的检测报告或评估报告或最终维保记录”证明?
回复:可以。
背景3:招标文件数次出现“常用零配件价格报价表”,招标文件未提供。

问题1:请提供《常用零配件价格报价表》。
回复:《常用零配件价格报价表》由投标人根据各场馆消防设施设备综合填报,并做为投标文件服务方案的组成部分。
合肥体育产业投资有限公司
2025年9月24日